|
Economic Development IDEA PROJECT ALR Roles : Director,Principal Business Advisor Project Company Co-Chairman, Implementation Group - Strategic Cooperation Agreement The Western Australian Government and Tokyu Corporation, the largest landholder in the North West Corridor, are cooperating in the formulation of a strategy which will lead to the north west corridor becoming an Australian centre of excellence in knowledge based, innovative technologies and service oriented industries. It is intended that the economic network of the corridor have strong linkages into Asia, Europe and North America. Types of new industries envisaged include: The stakeholders have explored areas of cooperation on the matter of employment creation. Such a strategy will identify administrative and regulatory resources required to facilitate and complement specific industry led employment initiatives ultimately leading to the generation of 50,000 jobs over the next 30 years. This strategy is called the 'IDEA Project'. Its purpose is to formulate a socially responsible, economic development strategy which can be practically implemented, and which leverages the natural competitive advantages of Perth, Western Australia in a regional and global context. IDEA is an acronym for: Further information is available on the IDEA Project web site: |
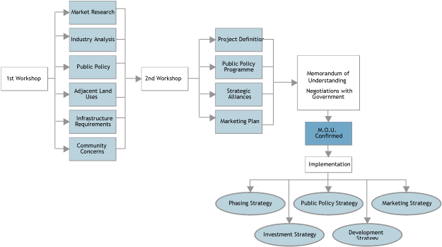
PRE IMPLEMENTATION PROCESS
|
![]()
Copyright © 2005 Advanced Land Resources. All rights reserved.
This web site conforms to the standards XHTML 1.0 Transitional and CSS2.
